Ein flexibler Raum für Lehre
Das Büro für Digitale Lehre beteiligt sich am Projekt Lab for Hybrid Learning Spaces, das Konzepte und Prototypen für bedarfsorientierte hybride Lehr- und Lernräume an der UHH erarbeitet. Viele bestehende Räume sind noch mit veralteter Technik ausgestattet oder heterogen eingerichtet, was moderne Lehrformate erschwert. Ziel des Projekts ist es, sogenannte Showrooms – Muster- und Piloträume – zu schaffen, die unterschiedliche Lern- und Lehrszenarien optimal und zukunftsfähig unterstützen.
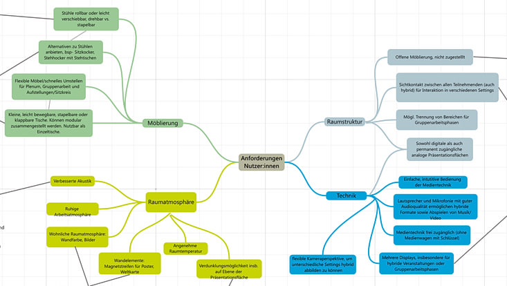
Gemeinsam mit dem Dekanat und dem Studienbüro wurde Mitte 2024 beschlossen, Seminarraum 05 im VMP8 zu einem flexibel nutzbaren Lehrraum mit moderner Medientechnik für hybride Formate umzuwandeln. Der Prozess umfasste unter anderem eine Bedarfsanalyse mit Lehrenden und Studierenden der Fakultät, eine Konzeptionsphase und die Beschaffung und Einrichtung der Technik und Möblierung :
Nach erfolgreicher Umgestaltung dient Raum 05 seit Beginn des Wintersemesters 25/26 als Showroom für flexibel und hybrid gestaltbare Lehre. Dabei wurde die bisherige Möblierung durch leichte Fünfecktische, Freischwinger-Stühle und ein großflächiges Whiteboard ersetzt. Zwei miteinander verbundene Displays erleichtern die Durchführung hybrider Veranstaltungen. Ergänzend wurde im Raum eine Kommunikationsstrategie umgesetzt, beispielsweise mit dem Raum(05)-Kompass, Aufklebern und Postern, um die Nutzung der Technik und Möblierung zu erleichtern.
Seminarraum 05

Foto: UHH/Tsialonina
Mit der neuen Ausstattung ist an der Fakultät für Erziehungswissenschaft ein Raum für flexible Lehre entstanden.
Rückmeldungen, Anregungen
oder Fragen?
Lern- und Begegnungsräume sind wandelbare Ressourcen, die entsprechend der Anforderungen und Bedarfe der Nutzenden angepasst werden können. Das Büro für Digitale Lehre freut sich über Anregungen:





